Craigslist
Twitter
Nested Comments
Scheduled Digital Transaction
Hyperparameter Training & Tuning
Audience Segmentation
One Time Password (OTP) with Cache
File Upload and Hosting Service like Dropbox
Photo Sharing Service
Health Check Endpoint Migration
Ad Click Ecosystem
Logging Service
TinyURL (Revisited)
Stock Exchange
Online Presence Indicator
Reddit
Distributed Counter
Distributed Linked List
Pastebin
Price Drop Tracker like CamelCamelCamel
Dating App like Tinder
Weather App with Millions of Smart Device Sensors
Google Calendar
Digital Wallet
Ticketmaster
Flash Sale
Spotify "Top K" Songs
Captcha
Metrics & Alarms Service
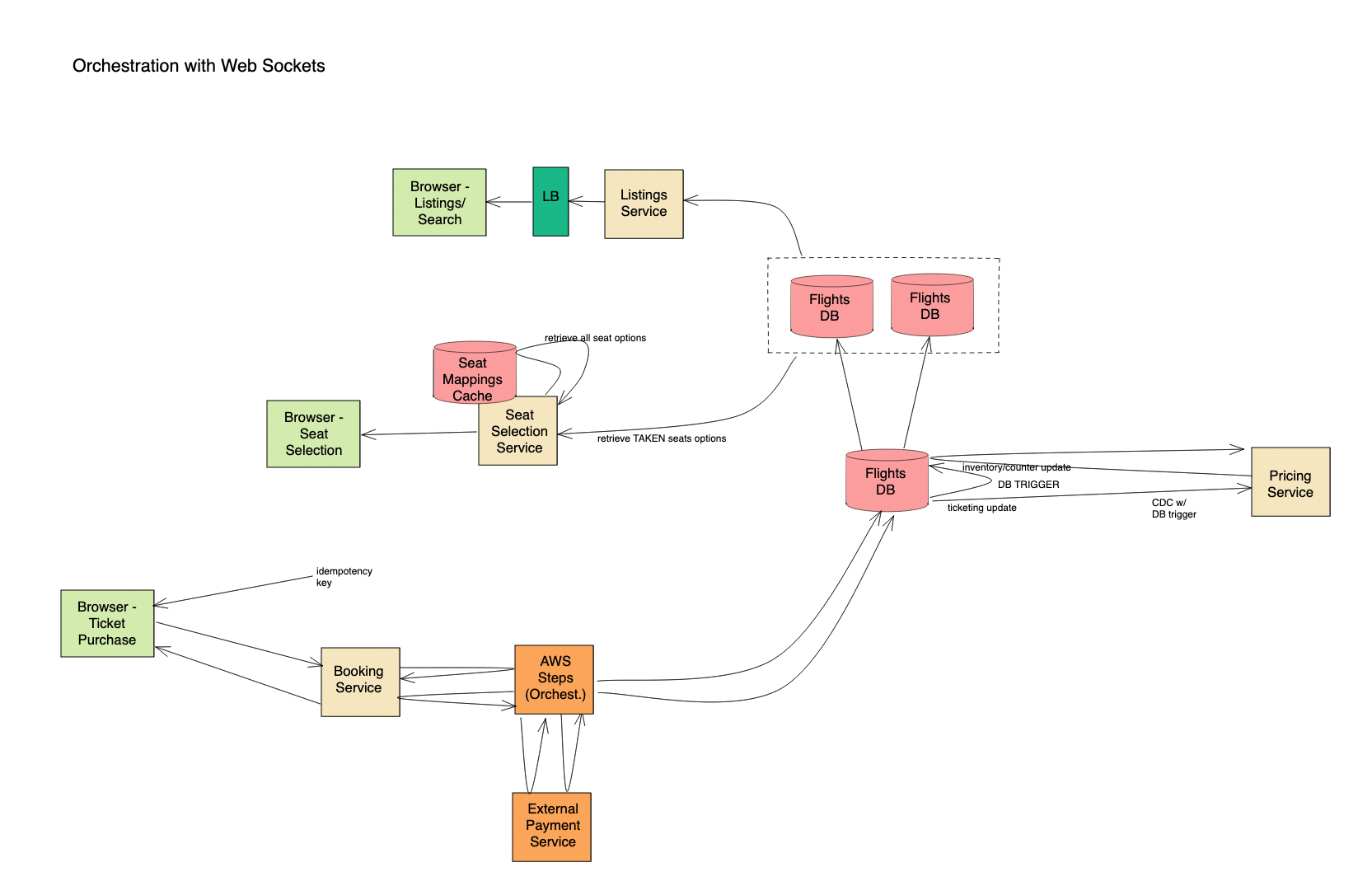
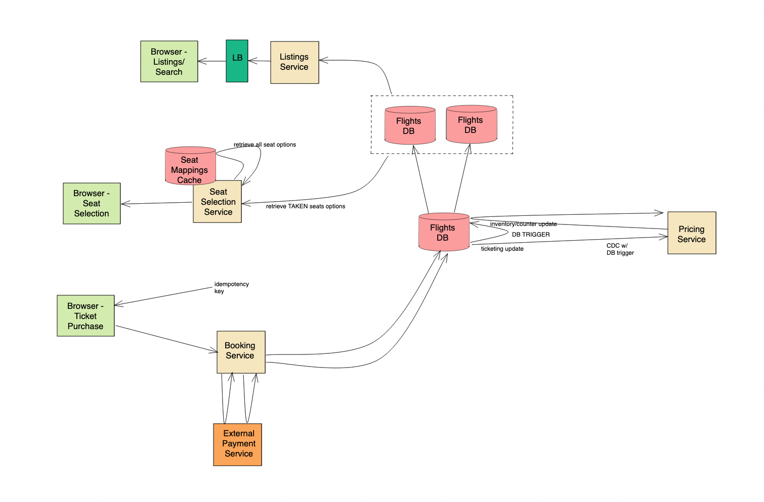
Orchestration
Rate Limiter
Get Active Events
Vending Machines
Social Graph
Dashboard
Search Autocomplete
Airline Ticketing
Chat App like Facebook Messenger
Distributed Cron
Distributed OLTP Database
Traffic Violation Detection Service
Superbowl Voting Service
Uber
Tagging Service
Payment Gateway
Online Auction and Bidding Service
Coding Contest platform like Leetcode or Codeforces
Workflow Automation Service
Distributed Tracing
Inventory Tracking & Management Service
Hotel Booking
Web Crawler / Search Engine
Batch Marketing Email Service
Ad Click Counter
Video Upload and Hosting Service like Youtube
Proximity Service
System Design Fight Club
Over 50 System Design Interview Question Solutions
Airline Ticketing
Video
Images
Written on March 4, 2023